2024年2月1日,成人动漫 董爱武团队于Cell Reports杂志在线发表题为“Histone methylation readers MRG1/2 interact with PIF4 to promote thermomorphogenesis in Arabidopsis”的研究论文,研究发现组蛋白甲基化修饰阅读蛋白MRG1/2与调控热形态建成的关键转录因子PIF4相互作用,在温度升高的条件下,促进PIF4靶基因(热响应基因)上组蛋白乙酰化修饰的建立,促进热响应基因的转录;此外,MRG2还通过与光敏色素B(phyB)竞争结合PIF4,在蛋白质水平稳定PIF4。因此,该研究揭示了MRG-PIF4复合体可以在多个层面促进拟南芥热形态建成的分子机制。
对固着生物而言,植物感知并响应周围环境的温度变化对其生长发育至关重要。当周围环境温度升高时,拟南芥会展现出下胚轴伸长、叶柄伸长以及早花等一系列被称之为热形态建成的表型,而粮食作物的相应表型变化最终会导致产量下降,因此研究植物响应高温的分子机制具有重要的理论意义及应用价值。
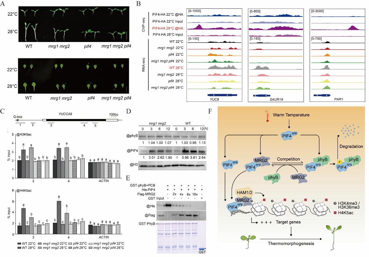
本研究发现在温和高温(28℃)条件下,同野生型相比,缺失MRG1/2的拟南芥突变体mrg1 mrg2表现出与PIF4缺失突变体pif4类似的热形态建成缺陷,暗示MRG1/2和PIF4具有类似的生理功能并可能调控相同的遗传通路。RNA-seq分析表明MRG1/2与PIF4共同调控了一批PIF4靶基因的表达,酵母双杂交、Pulldown、BiFC和Co-IP等实验证明了PIF4与MRG2蛋白存在直接的物理相互作用。ChIP-seq及ChIP-qPCR分析表明:PIF4作为热形态建成的中心转录因子,在温度升高后主要富集在其靶基因的启动子区域并招募MRG2,而MRG2可以与负责组蛋白H4K5ac修饰的乙酰转移酶HAM1/2直接互作,因此PIF4-MRG2蛋白复合体促进了PIF4靶基因上H4K5ac修饰的建立,进而增强了热响应基因YUC8和SAUR19等的转录,从而促进植物的热形态建成。除此之外,与野生型相比,mrg1 mrg2突变体中的PIF4蛋白减少,即MRG2缺失促进了PIF4蛋白的降解,深入分析发现MRG2可以与植物热响应负调控因子phyB竞争结合PIF4,进而抑制PIF4降解。综上所述该工作不仅为表观遗传调控因子参与植物热形态建成提供了新的信息,也丰富了PIF4在蛋白质水平的调控机制。

A.28℃条件下,mrg1 mrg2表现出与pif4突变体类似的热形态建成缺陷;B. ChIP-seq及RNA-seq结果显示PIF4-MRG2共同调控靶基因;C. PIF4-MRG2促进靶基因上H4K5ac的建立;D. mrg1 mrg2突变体中PIF4蛋白减少;E. MRG2与phyB竞争结合PIF4;F. PIF4-MRG2共同参与植物高温响应的模式图。
董爱武团队的博士研究生周娜娜和李成章为该论文的共同第一作者,成人动漫 董爱武教授和威斯康星大学麦迪逊分校刘兵博士为共同通讯作者。上述研究工作得到了国家自然科学基金、成人动漫 遗传工程国家重点实验室的资助。
全文链接://doi.org/10.1016/j.celrep.2024.113726
