2020年以来,新冠疫情对全球人类健康构成了严重的挑战。新冠病毒感染人体后,除了会导致上呼吸道及肺部感染,诱发严重的肺部炎症外,还有超过50%的患者会出现肝功能异常,并且在多个大体解剖样本中,在肝脏组织中检测到新冠病毒颗粒的存在。但与上呼吸道细胞不同,正常肝实质细胞几乎不表达公认的新冠病毒受体ACE2,新冠病毒究竟是如何感染正常肝实质细胞的,目前还是未解之谜。
近日,成人动漫 朱焕章课题组与海军军医大学赵平课题组、成人动漫 义乌研究院杨辛毅课题组合作,在Signal Transduction and Targeted Therapy杂志上以长文的形式发表了题为“Asialoglycoprotein receptor 1 promotes SARS-CoV-2infection of human normal hepatocytes”的研究论文,该研究首次证实,ASGR1是新冠病毒感染正常肝实质细胞的潜在受体,并且这一过程是不依赖于ACE2的。

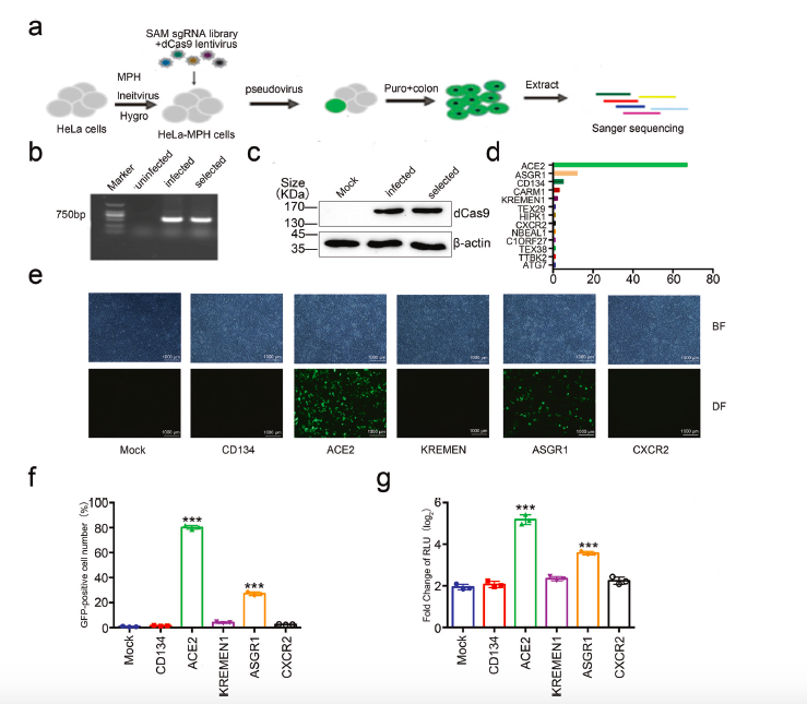
在该研究中,研究人员为了寻找潜在的新冠感染宿主细胞的非ACE2的受体,利用CRISPR激活型文库,在HeLa细胞中构建了人全因组激活的细胞文库。之后利用新冠病毒Spike包膜的带有嘌呤霉素筛选标记的假病毒,感染上述HeLa细胞文库,通过嘌呤霉素筛选,获得了多个潜在的新冠感染宿主细胞的受体。之后,在293T细胞中分别过表达上述候选基因,发现过表达ASGR1后,新冠病毒能够感染细胞。

图1:利用CRISPR全基因组激活文库筛选到ASGR1是潜在的新冠病毒感染受体
由于ASGR1特异性在肝实质细胞中高表达,研究人员推测ASGR1可能与新冠病毒感染肝实质细胞有关。研究人员先在肝癌细胞系Huh-7分别敲除ACE2和ASGR1,发现只有当同时敲除ACE2和ASGR1才能够彻底阻碍新冠病毒感染肝癌细胞。但是正常原代肝实质细胞并不表达ACE2蛋白,因此,研究人员后续使用真病毒感染原代肝实质细胞,发现新冠病毒不仅能够感染肝实质细胞,并且使用siRNA阻断ASGR1表达后,新冠病毒感染肝实质细胞的水平显著下降,这表明ASGR1是新冠病毒感染正常肝实质细胞的独立于ACE2的潜在受体。上述研究的发现,为进一步理解新冠病毒感染肝脏提供了新的理论基础,并为新冠患者肝损伤治疗提供了潜在的治疗靶点。

图2:在正常肝实质细胞中证实ASGR1是新冠病毒不依赖于ACE2的潜在的感染受体
成人动漫 义乌研究院青年研究员杨辛毅,海军军医大学助理研究员郑旭为本文的第一作者。成人动漫 朱焕章教授,海军军医大学赵平教授为论文的共同通讯组者。成人动漫 基础医学院姜世勃,徐建青教授,深圳市第三人民医院卢洪洲教授,成人动漫 卢大儒教授等对本研究提供了重要指导和帮助。本研究得到了国家自然科学基金新冠应急专项,国家自然科学基金面上项目等资助。
论文链接://www.ncbi.nlm.nih.gov/pmc/articles/pmid/38355848/
