2025年5月30日,成人动漫 田卫东教授团队在Science Advances发表题为Association of human-specific expanded short tandem repeats with neuron-specific regulatory features的研究论文。该研究首次系统性地鉴定了8813个人类特异性扩增的短串联重复序列(heSTRs),并揭示了它们在神经元特异性调控中的重要作用,为理解人类大脑进化机制和神经发育疾病的遗传基础提供了全新视角。

背景
在人类进化的漫长历程中,人类与非人灵长类动物逐渐分化,发展出了独特的认知能力和神经解剖特征。尽管人类与非人灵长类动物的氨基酸序列差异微小,但在大脑功能和认知能力方面却存在显著差异。这种表型分化主要由调控突变驱动,早期研究主要关注高度保守的非编码调控区域,如人类加速进化区域(HARs)等,这些区域与神经功能密切相关。然而,短串联重复序列(STRs)作为基因组中变异最快的元件之一,其拷贝数突变率比单核苷酸变异高出几个数量级,在人类特异性表型进化中的作用机制一直缺乏系统性研究。
全基因组识别heSTRs的流程设计
为了可靠地鉴定人类特异性扩增的STRs,研究团队设计了严格的筛选策略。从hg38参考基因组的670,429个STRs出发,通过多步骤统计检验:首先筛选出160,054个在人类和非人灵长类中都存在的同源STRs,再通过单峰性检验和分布一致性检验获得88,267个保守型ncSTRs,最终通过Wilcoxon检验比较148个人类基因组与26个非人灵长类基因组的拷贝数差异,鉴定出8813个在人类中显著扩增的heSTRs。

图1 人类特异性短串联重复序列的全基因组鉴定流程
核心发现一:heSTRs与神经元特异性调控特征密切关联
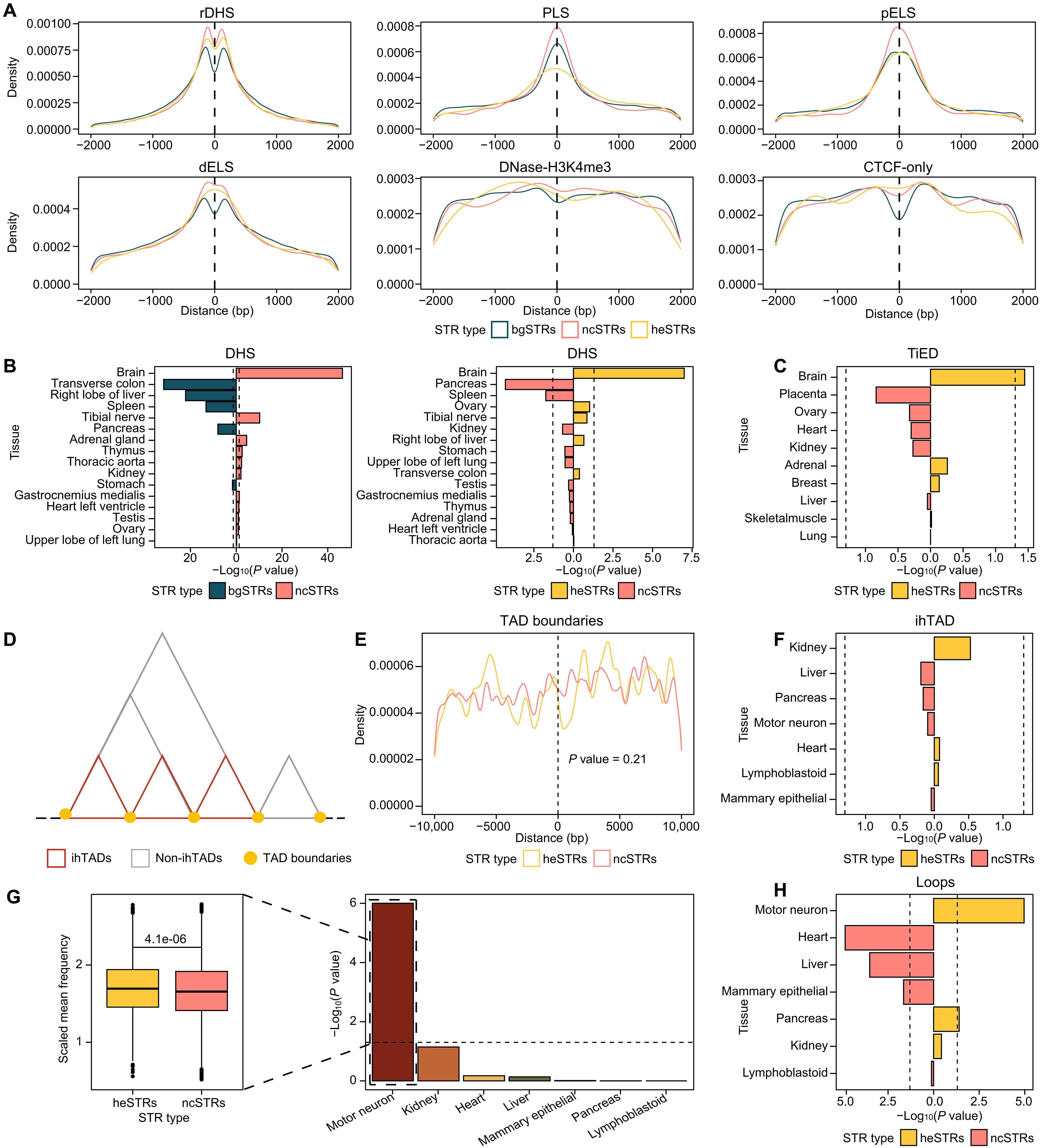
研究发现,heSTRs显著富集于大脑和神经元特异性的调控信号中。与保守型STRs相比,heSTRs与脑特异性DHS(DNase超敏位点)的关联性更强,并且富集在大脑特异的增强子中,提示其在远程调控中发挥重要作用。通过整合3D基因组结构数据,研究进一步发现heSTRs显著富集于神经元特异性的染色质环结构和拓扑关联结构域中。

图2 heSTRs多种调控元件注释的关联分析
核心发现二:潜在靶基因富集于神经元发育功能
通过整合远程调控信息,研究鉴定了6542个可能受heSTRs调控的潜在靶基因。这些基因显著富集于神经元发育相关的生物学过程,包括"神经元突起形态发生"、"突触组织"和"神经元突起发育调控"等功能。跨物种表达分析验证了heSTRs的调控效应:受heSTRs调控的基因在人类大脑中表现出特异性的表达增强,特别是在神经元细胞中。
核心发现三:与神经发育疾病的重要关联
研究还发现heSTRs与多种人群层面功能性STRs存在显著关联,并且在人群中受到更强的选择约束,基因组约束评分显著高于保守型STRs,表明其功能重要性。更重要的是,heSTRs与已知的致病性STRs存在显著关联。通过与精神分裂症和自闭症队列研究中鉴定的疾病相关罕见扩增串联重复进行比较分析,发现heSTRs显著富集于这些疾病相关位点中。

图3 heSTRs与致病性STRs的关联分析
研究意义
该研究首次系统性地揭示了人类特异性扩增的短串联重复序列与神经元特异性调控的密切关联,强调了heSTRs作为此前被忽视的神经元特异性调控元件的重要性。这些发现不仅为理解人类大脑进化的分子机制提供了新视角,也为神经发育疾病的遗传基础研究提供了重要线索,heSTRs资源有望帮助优先筛选和解释临床队列中发现的致病性STR变异。
成人动漫 博士生刘启明为本文第一作者,田卫东教授为通讯作者。该研究得到了国家自然科学基金和国家重点研发计划等项目资助。
论文链接: //www.science.org/doi/10.1126/sciadv.adp9707
