自2023年11月,JN.1变异株已逐步成为国内外新冠病毒优势株,JN.1变异株是新冠病毒奥密克戎(Omicron)BA.2.86变异株的第二代亚分支,传染性极强。目前,国内已有6款针对XBB毒株的新冠疫苗获得紧急使用授权,作为国内获批的第一款针对XBB毒株的新冠疫苗,威斯克生物的威克欣®3价XBB疫苗已经在全国多地开始接种。针对不断变异的新冠病毒,现有的新冠疫苗是否能对新变异株产生足够的免疫效果?
2024年5月9日,成人动漫 王鹏飞联合南京市中医院于国际权威杂志Signal Transduction and Targeted Therapy在线发表题为“Robust neutralization of SARS-CoV-2 variants including JN.1 and BA.2.87.1 by trivalent XBB vaccine-induced antibodies”的论文,研究显示威斯克3价XBB疫苗针对多种新冠变异株比XBB突破感染者诱导了更强的中和抗体反应,可有效对抗广泛的新冠病毒变异株。

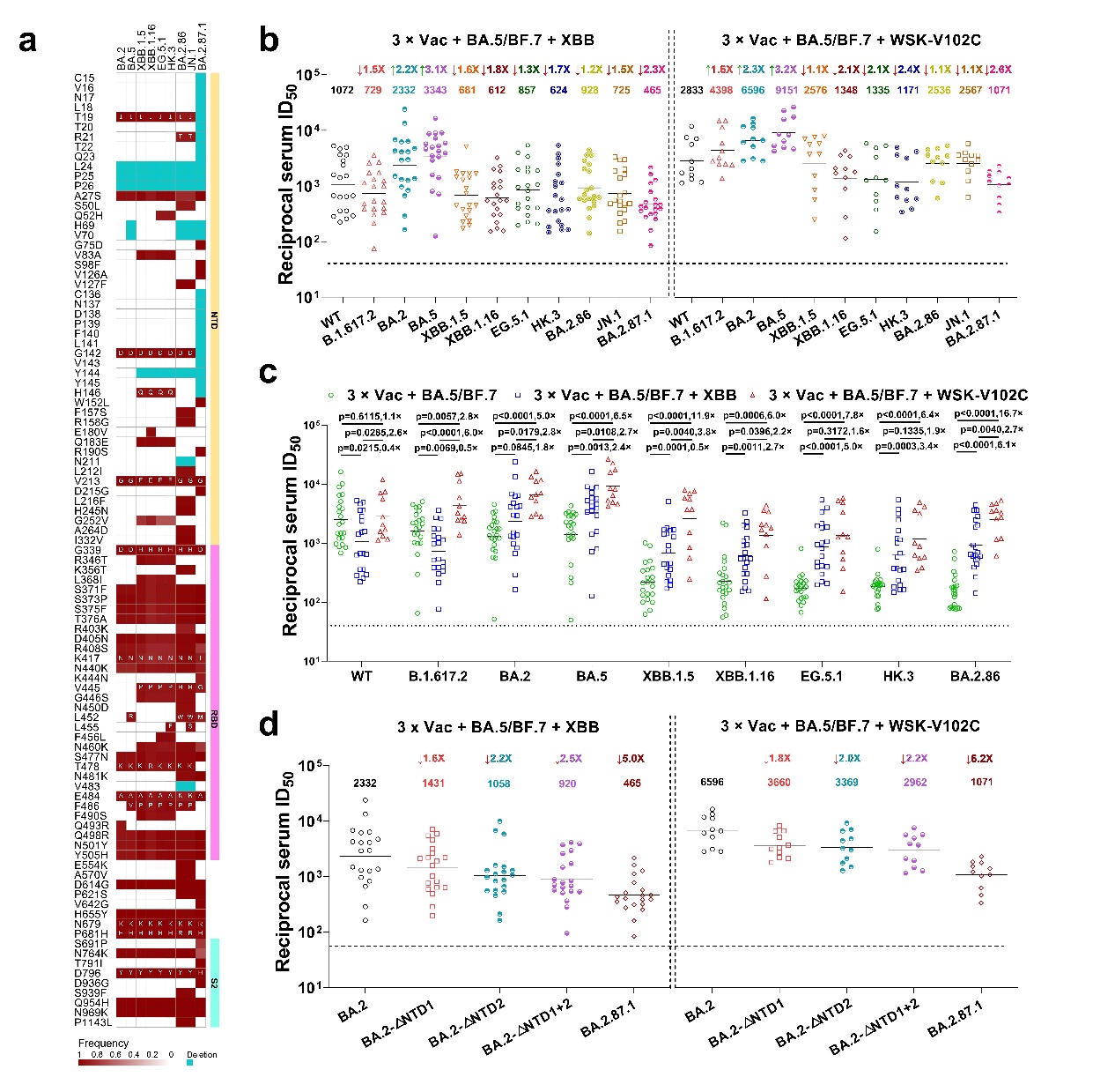
在这项研究中,研究人员招募了两组在接种三剂灭活新冠疫苗后出现 BA.5/BF.7 突破性感染的参与者:其中一组接种了威斯克3价XBB疫苗,而对照组则在随后经历了XBB毒株感染。研究者对参与者的血清中和抗体活性进行的比较分析表明:针对高度逃逸性的JN.1、BA.2.86、BA.2.87.1(起源于南非,近期已被世界卫生组织(WHO)列为需要监测的毒株)和BA.5变异株,接种威斯克3价XBB疫苗组可产生高水平的中和抗体滴度(GMT)分别为2567、2536、1071和9151,而XBB毒株感染组产生的中和抗体GMT分别只有725、928、465和3343。研究发现威斯克的三价疫苗能够诱导比XBB再感染更高更广的中和抗体水平,提示更新的含最新成分的多价疫苗对变异株具有更好的免疫反应。研究还完成了对新冠病毒最近备受关注的BA.2.87.1的评估,发现其NTD两个大的缺失对其逃逸有明显贡献

图1 XBB再感染和WSK-V102C疫苗接种血清对不同的严重急性呼吸系统综合征冠状病毒2亚系的中和作用
成人动漫 王勋,南京市中医院蒋淑君,中国科学院北京基因组研究所马文泰为本文的第一作者。成人动漫 以及上海市重大传染病和生物安全研究院双聘PI王鹏飞、南京市中医院张彦亮为论文的共同通讯作者。研究得到了国家重点研发计划、国家自然科学基金、上海市启明星计划等的资助。
文章链接://www.nature.com/articles/s41392-024-01849-6
