王永明和兰峰课题组联合开发出特异性极高的CRISPR/Cas12j工具
RNA引导的CRISPR-Cas系统被广泛用于哺乳动物细胞的基因编辑,在遗传病的基因治疗中展现出巨大的应用潜力。作为基因治疗工具,特异性是一个非常关键的指标。如果一个CRISPR-Cas系统特异性不高,就会发生脱靶。脱靶是人们最担心的问题,它可能会破坏正常基因,引发癌症。另外,很多显性基因突变是单碱基突变,如果能选择性的敲除突变等位基因,只保留正常等位基因,就能达到治疗效果。这就要求CRISPR-Cas系统有极高的特异性。到目前为止,II类的Cas9和V类的Cas12被广泛开发为基因编辑工具。SpCas9是第一个开发出来的Cas9,也是应用最广泛的Cas9,但是脱靶严重。随后科研人员通过改造SpCas9或者开发新的CRISPR-Cas系统来提高特异性,但是区分单碱基突变依然是一个挑战。
成人动漫 王永明课题组致力于系统的开发CRISPR/Cas工具,满足不同场景的应用。王永明课题组建立了鉴定Cas活性的新思路,将基因编辑和GFP表达偶联,实现了在哺乳动物细胞中对CRISPR/Cas系统的快速筛选。团队先后对300多个Cas9进行鉴定,开发出一系列性能优异的小型Cas工具酶,可被单个AAV包装递送,是基因治疗的理想工具。该课题组于2020年3月开发出的SauriCas9,识别NNGG PAM(PLoS Biol);2021年4月开发出SlugCas9-HF,特异性大幅提高(NAR),而编辑活性和SpCas9相当;2021年12月开发出SchCas9,识别更简单的NNGR PAM(Adv Sci);2022年8月开发出Nsp2Cas9及其嵌合体核酸酶,分别识别N4CC和N4C PAM(eLife);2022年11月开发出Sha2Cas9-HF和SpeCas9-HF,识别NNGG PAM,特异性和活性都很高(PLoS Biol);2023年2月开发出Hsp1-Hsp2Cas9-Y,识别N4CY PAM(Mol Ther)。这些研究不断扩大编辑范围,提高编辑活性和特异性。
2023年2月10日,王永明课题组联合阜外医院兰峰课题组开发出特异极高的Cas12j-8工具,能够区分单碱基突变,论文发表在Science Advances上,题为“A highly specific CRISPR-Cas12j nuclease enables allele-specific genome editing”。

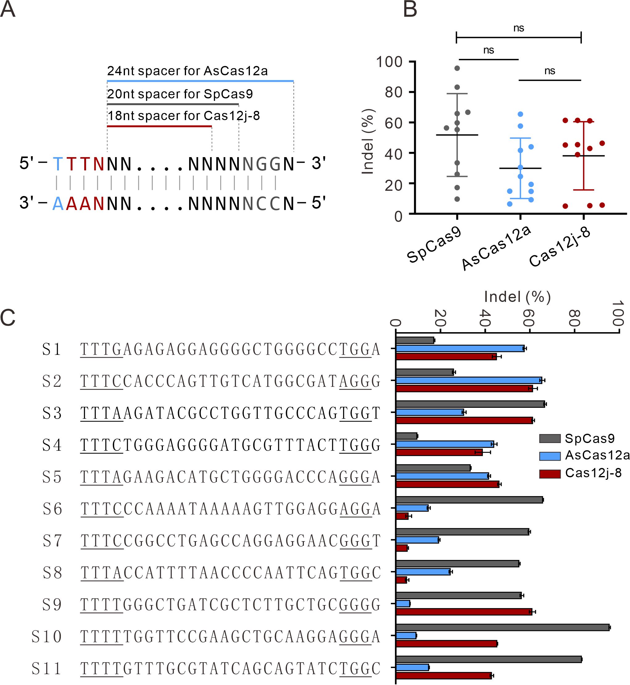
Cas12j是最近发现的一类CRISPR-Cas系统,基因很小,只包含crRNA和Cas12j两个元件,不需要tracrRNA。作者在哺乳动物细胞中对6个Cas12j蛋白进行筛选,发现Cas12j-8和Cas12j-10具有编辑活性。它们识别TTN PAM,编辑范围较大(图1)。

图1. Cas12j-8识别TTN PAM,编辑范围大。
作者随后比较了Cas12j-8、SpCas9、AsCas12a的编辑活性。在11个测试位点中,Cas12j-8编辑活性比SpCas9略低,比AsCas12a高(图2)。
|
图2. Cas12j-8 的编辑活性比较 |
作者又分析了Cas12j-8的特异性。利用GFP激活表达系统测试特异性。GFP含有一个插入片段,造成移码突变。对插入片段进行编辑,产生indel,会在一部分细胞中产生整码突变,GFP得以表达。设计一系列含有单碱基的crRNA靶向GFP,发现Cas12j-8特异性极高,在sgRNA1-14位不能容忍单碱基错配(图3A)。利用全基因组脱靶分析技术(GUIDE-seq)分析3个crRNA的脱靶情况,未发现脱靶(图3B),说明该Cas12j-8特异性极高。FnCas9作为对照,在一个位点检测到了两个脱靶位点。
|
图3. Cas12j-8 的特异性检测 |
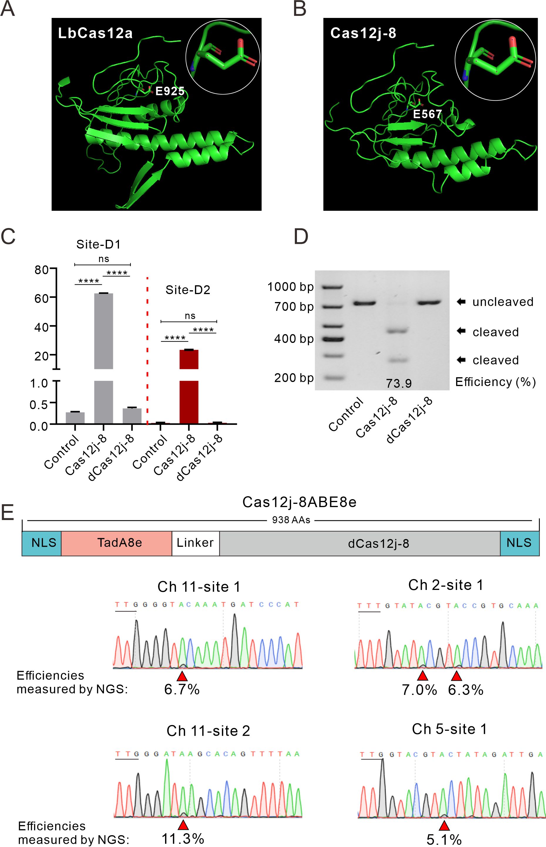
Cas12j-8只有716 个氨基酸,蛋白很小。作者将Cas12j-8与腺嘌呤脱氨酶融合,开发出较小的Cas12j-8ABE8e碱基编辑器。对一系列位点进行编辑,在4个位点检测到了A到G的碱基转换,效率为5.1%-11.3%(图4)。目前基于Cas9构建的碱基编辑器太大,无法用单个AAV包装递送。AAV是基因治疗中最常用的递送载体。Cas12j-8ABE8e含有938个氨基酸,在AAV包装递送范围内,具有用于体内基因治疗的潜力。
|
鉴于Cas12j-8蛋白具有较高的特异性,作者将Cas12j-8应用于单核苷酸多态性(SNP)位点的靶向编辑。Cas12j-8能够很好的区分单碱基差异(图5A-B)。针对Clin Var database 和dbSNP 数据库中的SNP位点进行crRNA设计(图5C),crRNAs位点数据已开放 (//www.deephf.com/#/resources/snp-edit)。总之,Cas12j-8具有蛋白小、活性高、能区分单碱基突变的优点,具有广泛的应用前景。
|
图5. Cas12j-8的单核苷酸突变位点编辑应用 |
王瑶博士生是论文第一作者,成人动漫 王永明教授和中国医学科学院阜外医院兰峰教授是论文的共同通讯作者。成人动漫 李明清、卢大儒、杨力、上海交通大学的张家毓、中山大学的高嵩教授给予大力支持。
论文DOI: 10.1126/sciadv.abo6405




