2025年8月30日,Journal of Genetics and Genomics在线发表成人动漫 徐书华/金力团队题为“Estimating genetic load from 5000 Chinese exomes”的研究论文。系统解析了中国人群的遗传负荷特征;进一步探讨了地理环境、人口历史与适应性进化如何共同塑造疾病风险图谱。
对人群基因多样性数据的群体遗传学分析,是识别潜在功能基因变异的经济有效方法。通过正选择分析,可以揭示适应性演化痕迹并识别出具有潜在功能的基因;而负选择分析则能够发现那些在进化过程中受到强烈保守选择的基因,这些基因往往具有重要的生物学功能。遗传负荷分析通过量化有害基因变异的积累,衡量群体的平均适应性和特定基因的功能潜力,为评估群体的遗传健康状况提供了重要依据。该研究对我国自然人群的遗传负荷分析,为医学遗传学研究提供了宝贵的基线数据,有助于深入理解人类遗传多样性与疾病易感性之间的关系,推动精准医学的发展。
【核心发现】:
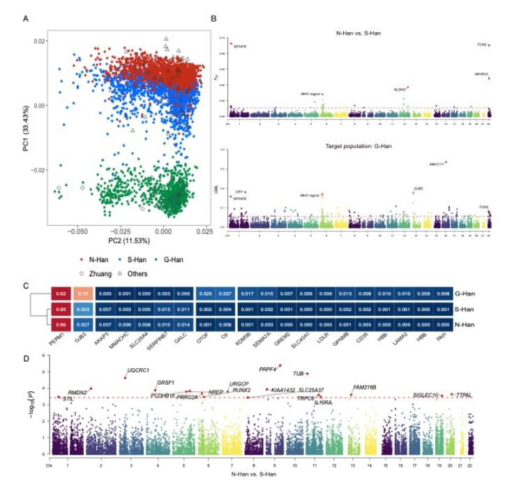
1、南北汉族适应性差异显著
北方汉族:MTHFR基因rs1801133-A变异频率(63.6%)远高于南方汉(41.5%)和广西汉族(20.5%)。该变异与叶酸代谢和紫外线适应相关,但可能增加中风风险,提示北方人群需关注叶酸补充。
南方汉族:酒精代谢基因ALDH2的rs671-A变异频率(25.9%)显著高于北方汉(11.6%),反映历史上水稻文化对酒精耐受的适应性选择。
广西汉族:热带适应基因ABCC11的rs17822931-A变异频率(62.4%)远低于其他汉族,可能与减少腋臭风险及调节皮脂成分适应湿热气候有关。
2、疾病相关变异呈现人群特异性
听力损失:GJB2基因rs72474224-A变异在壮族(20%)和广西汉族(15%)中高发,显著高于其他人群(≤10%)。
β地中海贫血:HBB基因两个致病变异在广西汉族中频率(约1%)远高于其他汉族亚群(接近0)。
视网膜色素变性:南方汉族携带PRPF4和TUB基因罕见变异的比例是北方汉的5-8倍,提示地域特异性遗传风险。
3、超罕见变异主导遗传负荷
93.4%的临床致病变异(ClinVar数据库)为“超罕见”(人群频率<0.1%),其中TTN、PLEC等基因的罕见变异与心血管疾病、皮肤病风险显著相关。研究还发现83.9万个新变异,丰富了亚洲人群基因组多样性信息。
【研究意义】:
精准医学新框架:打破“汉族同质化”假设,分析表明南北汉族与少数民族的遗传结构差异需纳入疾病风险评估。例如,壮族和广西汉族需重点筛查听力损失相关变异,而北方汉族应关注叶酸代谢干预。
公共卫生启示:心血管疾病相关基因(如LDLR、TTN)在汉族各亚群中普遍高携带,需针对性加强早期筛查。
进化新视角:首次揭示中国人群遗传负荷受“近期人口扩张”影响,大量轻微有害变异因自然选择清除不足而被保留,为复杂疾病的多基因机制提供解释。
【未来展望】:
研究团队表示,下一步将扩大少数民族样本量,整合表型数据构建“中国人群遗传-疾病地图”,并探索长读长测序技术解析结构变异对遗传负荷的贡献。
成人动漫 杜晓玥博士生为该论文第一作者。成人动漫 徐书华教授和金力院士为共同通讯作者。成人动漫 张晓曦博士、王久存教授为共同作者。相关工作得到国家自然科学基金、国家重点研发计划、上海市计算生物学专项等项目资助。
原文链接: //www.sciencedirect.com/science/article/pii/S1673852725002310

中国三大汉族人群(北方汉族、南方汉族、广西汉族)的遗传结构及其遗传负荷分化
A: 主成分分析揭示的汉族遗传结构;B: 汉族基因组中的差异化适应性演化印记;C: 潜在致病变异在汉族中的等位基因频率分布; D: 南、北方汉族全基因组罕见有害突变负荷的差异分布。
