2023年3月22日,National Science Review(NSR)发表了徐书华团队题为“Expression profiles of East-West highly differentiated genes in Uyghur genomes”的探究论文。该研究针对在东西方人群中高度分化的基因,基于全基因组及全转录组数据分析,构建了东西方显著差异基因在维吾尔族外周血表达图谱及调控模型,为深入理解东西方人群表型分化的遗传基础、以及遗传混合对表型多样性的影响机制提供了新的视角和见解。NSR同期发表社论,表达了对该研究论文此前在知名国际期刊发表过程中之特殊经历的关注及战略性科学展望。//academic.oup.com/nsr/advance-article/doi/10.1093/nsr/nwad068/7080177。
自2005年兴起的全基因关联分析研究 (GWAS)揭示了大量与复杂性状或者疾病相关的基因变异。但“基因型-表型”关联研究在东西方发展极度不平衡。超过80%的GWAS在欧裔人群为代表的西方人群中开展,而基于东方人群的GWAS研究占比不到10%。东西方人群对于同类疾病的遗传基础是否有所不同?东西方人群表型多样性或疾病差异的遗传基础是什么?等等问题至今尚不明确。由于不同群体的比较分析存在人群遗传背景差异、生活方式和环境差异、研究设计不一致等诸多混杂因素的影响,对这些问题的探讨和解决长期以来一直极具挑战性。
该研究采用了一个反向的研究途径,首先筛选出在东西方人群中存在高度分化的基因,然后寻找一个理想体系——东西方分化基因变异高频存在于同一个人群、同一个体携带大量东西方高度分化的遗传变异。这样的体系,在现实中最理想的莫过于研究团队长期研究的维吾尔族。维吾尔族作为模式人群的优势在于:(1)维吾尔族是一个典型的东西方混血族群,其东西方祖源占比大致相当,这使得原本在东西方人群中高度分化的变异有机会在维吾尔族人群中达到足够的多样性;(2)相对于西方传统研究较多的美国黑人,维吾尔族更悠久的遗传混合历史使得其个体基因组中东西方来源的基因片段具有相对均匀的基因组分布;(3)同一个体大概率同时携带东西方来源的基因片段便于解析不同的遗传变异对基因表达或表型的影响;特别是遗传混合过程中产生的基因重组使得不同祖源背景的等位基因的组合频率大大提升,使得在同一人群中分析不同祖源的基因-基因、以及等位基因-等位基因相互作用的成为可能并增加了可采用的信息量和统计功效。
研究团队对维吾尔族外周血液样本进行全基因和全转录组深度测序,并进行了系统性的分析。研究发现东西方人群高度分化的等位基因的重组产生大量新的遗传变异组合方式,并且不同祖源的遗传变异对混合人群的基因表达模式起到不同程度的影响和调控。

图1. 东西方人群高度分化的基因在维吾尔族的表达图谱。
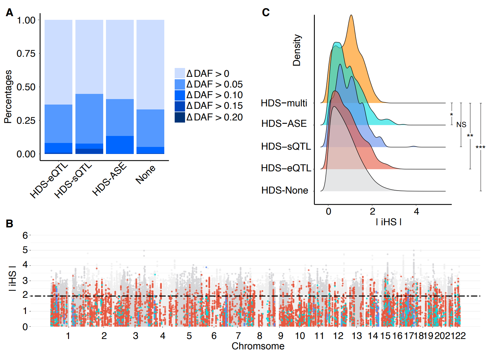
该研究针对在东西方人群中高度分化的基因,基于全基因组及全转录组数据分析,构建了东西方显著差异基因在维吾尔族外周血表达图谱;鉴定了全基因组范围的表达数量性状位点(eQTL)、可变剪接数量性状位点(sQTL)、等位基因特异性表达位点(ASE)等影响基因表达的关键遗传变异;揭示了这些关键变异涉及的基因中留下的适应性进化印迹,这些非中性演化的迹象在代谢、免疫等疾病易感基因中体现尤为突出;有可能与新疆维吾尔族代谢及免疫相关流行性疾病中有密切的关系,包括II型糖尿病、乳糖不耐受、I 型糖尿病、非酒精性脂肪性肝病、肺结核、炎症性肠病、哮喘、自身免疫性甲状腺疾病、利什曼病等。研究团队推测这些多样性的形成很可能在东西方人群融合过程由于环境变迁和生活方式转变而导致。

图2. 东西方高度分化基因在新疆维吾尔族基因组中的适应性进化印迹。
为了探究遗传混合对表达调控的作用机制,研究团队对维吾尔族基因表达调控的遗传变异进行了祖源解析,进一步构建了遗传调控模型,探讨了人群遗传交融在包括基因表达在内的表型多样性产生和演化中的影响和驱动机制;为深入理解东西方人群表型分化的遗传基础、以及遗传混合对表型多样性的影响机制提供了新的视角和见解。

图3. 遗传混合驱动的基因表达模式和遗传调控模型。
中国科学院上海营养与健康研究所宁之琳博士、博士研究生谭昕江、袁媛副研究员为本文共同第一作者。该项工作与新疆医科大学关亚群教授、新疆大学多力坤·买买提·玉素甫教授等合作完成。成人动漫 徐书华教授为通讯作者。成人动漫 、人类表型组研究院、附属中山医院为通讯单位。参与该研究的共同作者还包括成人动漫 杨亚军研究员、陆艳副研究员,中国科学院上海营养与健康研究所黄可、潘雨闻博士、田垒博士、王晓骥博士、鲁东胜博士、博士研究生齐瑞程等。该项工作获得了国家自然科学基金重点项目、基础科学中心、英国皇家学会-牛顿高级研究员基金、上海市市级科技重大专项等基金资助。该研究中使用的样本信息和数据经过了国家人类遗传资源管理部门的审核并获批准(No. 2022BAT2507,No. 2022BAT1947)。
原文链接://academic.oup.com/nsr/advance-article/doi/10.1093/nsr/nwad077/7083011
