2024年7月12日,国际学术期刊Molecular Biology and Evolution在线发表了成人动漫 徐书华团队的研究成果“Ancestral origins and admixture history of Kazakhs”。该项研究解析了中国新疆地区哈萨克族的基因组多样性特征,揭示了哈萨克族的遗传结构,重构了其遗传源流与族群融合历史。该工作为理解欧亚大陆东西方人群的基因交流和接触历史提供了新的认识,也为中华民族遗传多样性形成和演化机制提供了关键模型和案例。
哈萨克族是中亚地区的第二大群体,主要分布在哈萨克斯坦和中国新疆地区,曾逐水草而迁徙,是一个经过长期融合而形成的民族。哈萨克族展现出东欧亚人群和西欧亚人群混合的多样人类学特征,提示可能是东西方人群基因交流导致的族群融合结果。该研究通过对28个来自中国新疆北部哈萨克族样本(KZK)的全基因组深度测序,分析发现哈萨克族的祖源构成可追溯至四个主要的祖源人群(遗传贡献):东亚 (~39.7%)、西亚 (~28.6%)、西伯利亚 (~23.6%) 和南亚 (~8.1%)。(图1A)

图1 新疆哈萨克族(KZK)的祖源构成及混合历史建模。
通过对混合历史的建模分析,推断哈萨克族四个主要祖源成分可追溯至两个早期的混合人群。其中,东方祖源可进一步追溯到东亚和西伯利亚的早期人群,西方祖源可追溯至西欧和南亚的早期人群。进一步分析发现,东方祖源与西方祖源经历了三次可识别的族群融合逐步演化为当今的哈萨克族。此外,哈萨克族的基因库形成过程中祖源人群的混合具有性别偏向性,推测可能与历史上的贸易往来与战争有关(图1B)。
对全基因组数据的分析表明,基因交流增加了哈萨克族的遗传多样性。比较哈萨克族与其祖源人群的核苷酸多样性(θπ)、单倍型多样性(H)、分离位点数量(θK)、Tajimas’ D的分布,发现各项参数估计均提示哈萨克族相对于祖源人群的遗传多样性有所增加。值得注意的是,相对于其祖源人群,哈萨克族基因组中富集了更多稀有等位基因,这个现象符合哈萨克族经历了近期基因交流历史的预期(图2)。

图2 新疆哈萨克族(KZK)及其祖源参考人群的遗传多样性特征。
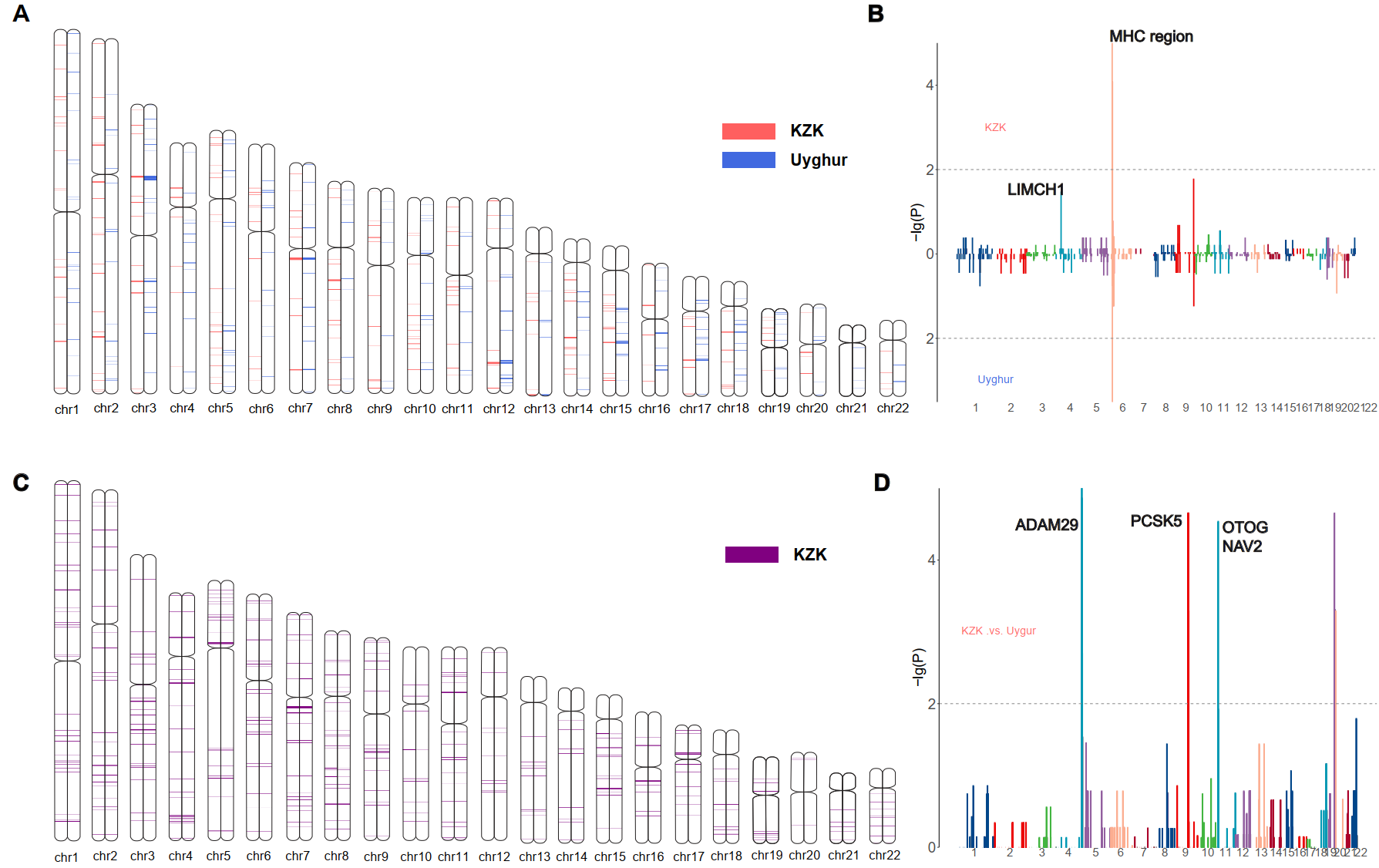
该研究分析了哈萨克族基因组特征以及适应性演化印迹。研究发现,哈萨克族作为一个混合人群,其基因特征和适应性表现出显著的东西方祖源混合特征。群体遗传学分析检测到了哈萨克族基因组中适应性演化的印迹 (图3)。在哈萨克族基因组中检测到偏离中性演化预期的基因当中,包括显示出显著东方祖源偏向的SLC24A5和OCA2等与肤色相关的基因,以及与东方人群眼皮厚度、发型及面部形态相关的LIMS1和EDAR基因。同时,由于人群遗传交流引入西方祖源的基因变异,MTHFR和SLC35F3等与代谢及高血压相关的基因在哈萨克族人群中也显示出适应性演化特征。此外,研究还鉴定出与免疫、癌症、神经发育及心血管疾病相关的适应性演化特征的基因如HLA-DQB1和CNTNAP2等。这些基因的选择信号提示哈萨克族经历了显著的环境适应和健康相关的基因变异。

图3 新疆哈萨克族(KZK)和新疆维吾尔族(Uyghur)中检测到的适应性演化信号在基因组中的分布。
该研究通过多种遗传学分析方法,解构了哈萨克族的基因组多样性,推断出其复杂的人群历史和混合模式。这些发现有助于更好地理解东西方人群之间的复杂混合历史,特别是沿古丝绸之路的交流与融合。成人动漫 硕士生雷畅和成人动漫 博士后刘姣姣为本文共同第一作者,成人动漫 生命学院/附属中山医院徐书华教授为通讯作者,中国科学院大学毕业生张瑞博士、潘雨闻博士、马西献博士,成人动漫 陆艳副研究员、高扬博士、杨亚军教授,新疆医科大学关亚群教授以及新疆大学Dolikun Mamatyusupu教授,作为论文作者对该工作的开展和完成给予了大力支持并做出重要贡献。
该项研究获得了国家重点研发计划、国家自然科学基金等多项基金的资助。该项研究获得国家人类遗传资源管理部门审核许可(2023BAT0255)依据国际惯例公开研究数据。
论文链接://academic.oup.com/mbe/advance-article/doi/10.1093/molbev/msae144/7712561?utm_source=advanceaccess&utm_campaign=mbe&utm_medium=email
