2024年8月20日,National Science Review(NSR)发表了徐书华团队题为“Ancestral origins and post-admixture adaptive evolution of highland Tajiks”的研究论文。该研究通过全基因组深度测序和计算分析,重构了世居帕米尔高原(平均海拔超过4000米)的塔吉克族的遗传起源和融合历史,解析了塔吉克族在高原环境中的适应性演化及其遗传基础。研究结果表明,遗传混合引入的功能性变异可能促进了皮肤和心血管系统对高原环境的适应性,这对于阐明人类对帕米尔高原极端环境的适应性遗传机制具有重要启示。
人类关于自身适应极端环境(如高海拔)的遗传基础和生物学机制的研究仍处于起步阶段。近十年来不少遗传学研究集中于青藏高原、南美安第斯山脉、非洲埃塞俄比亚高原的世居人群,但结果和结论均存在诸多争议。世居于帕米尔高原的新疆塔吉克族,因其长期处于高海拔、低温、高紫外线的生存环境,表现出了显著的生理适应性。更为重要的是,新疆塔吉克族相较于研究更广泛的三大高原人群,其典型的遗传混合特征,为研究人类高原适应的遗传基础和演化机制提供了新的模型和新的机遇。该研究发现,高原塔吉克族的祖源构成主要来自西欧亚大陆人群(西欧:~45.5%;南亚:~35.9%),并有少量东欧亚人群的遗传成分(东亚:~5.6%;西伯利亚:~8.2%)。通过对混合历史的建模分析,推断高原塔吉克族在演化历史上至少经历了两段主要的遗传融合过程。(图1)

图1. 新疆塔吉克族的祖源构成及混合历史建模
一般来说,基因交流引入的不同祖源往往导致混合群体的高水平遗传多样性。通过比较塔吉克族与其祖源人群的核酸多样性(θπ)、单倍型多样性(H)、分离位点数量(θK)、Tajimas’ D等群体遗传学参数估计的分布模式和规律,发现各项指标均提示塔吉克族相对于祖源人群的遗传多样性有所增加。值得留意的是,相对于其祖源人群,塔吉克族基因组富集了更多稀有变异,这个现象符合塔吉克族经历了近期基因交流历史的预期。(图2)

图2. 新疆塔吉克族及其祖源参考人群的遗传多样性特征
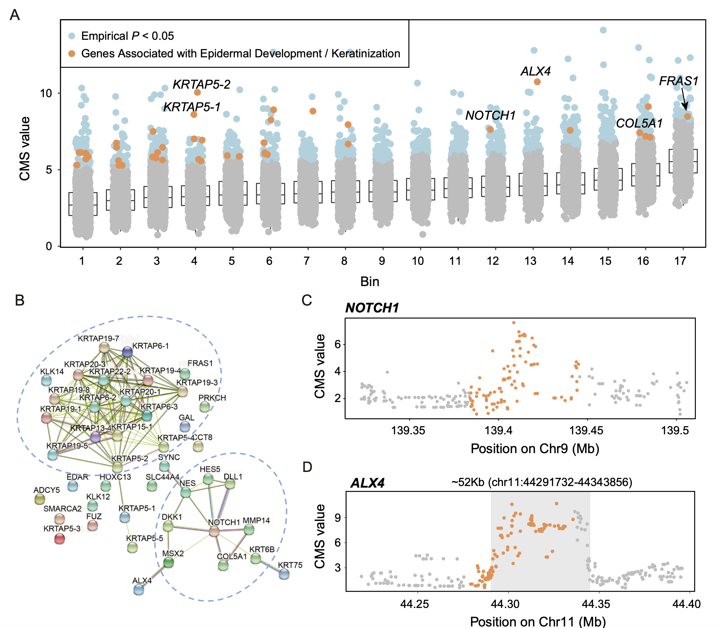
一些研究表明,混合人群,如非洲裔美国人和拉丁美洲人,在混合后经历了快速进化,塔吉克族的高遗传多样性也可能在一定程度上为其快速适应性演化提供了基础。通过检测全基因组水平的等位基因频谱偏倚情况,发现大部分位点遵循理论预期的“混合规则”,但同时也有一些局部基因组区域明显偏离预期,这些偏差在很大程度上可归因于高海拔环境施加的自然选择压力。在这些遗传变异频率发生显著偏移的基因中,大多与皮肤保护(如HERC2和BNC2)或心血管系统相关(如MPI和BEST1)。(图3)。另外,通过各项分析也检测到了多个与皮肤发育和角质化相关的基因呈现适应性进化特征。(图4)。有趣的是,在高海拔适应性研究中备受关注的EPAS1和EGLN2基因,在塔吉克族中并未显示出显著的适应性进化特征,提示不同的高原人群可能存在差异化的适应性遗传基础和进化机制。

图3. 新疆塔吉克族中观察到的和理论预期的基因变异频谱

图4. 新疆塔吉克族中与表皮发育和角质化相关的基因呈现适应性进化特征
该研究揭示了新疆塔吉克族独特的遗传适应性特征,并提出遗传混合可能在促进高海拔适应中发挥了重要作用。通过引入和提升遗传多样性,遗传混合可能为人类在高原等极端环境下的生存和适应性演化提供了驱动力和多样性基础。
成人动漫 人类表型组研究院博士生温佳、成人动漫 博士后刘姣姣、中国科学院大学毕业生冯启迪博士为本文共同第一作者,成人动漫 /人类表型组研究院徐书华教授为通讯作者,成人动漫 陆艳副研究员、博士后高扬,中国科学院上海营养与健康研究所苑锴博士、张晓曦博士、张超博士、王晓骥博士,新疆大学多力坤·买买提·玉素甫教授等作为论文作者对该工作的开展和完成给予了大力支持并做出重要贡献。该项目获得了国家重点研发计划、国家自然科学基金等多项基金的资助。
论文链接://academic.oup.com/nsr/advance-article/doi/10.1093/nsr/nwae284/7737770
