目前已知的冠状病毒主要分为四大类:α、β、γ、和δ。其中,已发现能够感染人类的有七种冠状病毒,其中SARS-CoV、MERS-CoV和SARS-CoV-2均属于β冠状病毒。非典病毒(SARS-CoV)和新冠病毒(SARS-CoV-2)均使用人类的血管紧张素转换酶2(ACE2)作为其受体,引起严重急性呼吸综合征。SARS-CoV疫情全球共导致超过8,000例感染和700多例死亡。SARS-CoV-2因其更高的传播率和免疫逃逸能力,据世界卫生组织(WHO)报告,已造成超过7亿感染病例和超过70万死亡案例。另一种β冠状病毒,中东呼吸综合征冠状病毒(MERS-CoV),使用DPP4为受体,曾对人类健康构成重大威胁。此外,动物源性病毒的不断溢出增加了人类面临新流行病的风险,这凸显了开发有效针对具有大流行潜力的β冠状病毒的防控措施的重要性。因此,研发针对β冠状病毒的高效、广谱中和抗体显得至关重要。
2024年9月11日,成人动漫 王鹏飞团队联合香港大学微生物系朱轩团队于知名期刊Emerging Microbes & Infections发表题为“Bispecific Antibodies Provide Broad Neutralization of Emerging Beta-Coronaviruses by Targeting ACE2 and Viral Spikes ”的论文。该研究成果令人振奋,表明双特异性抗体(bsAbs)不仅能中和SARS-CoV-2及其变种,还可广泛适用于其他β冠状病毒,包括SARS-CoV、MERS-CoV以及动物来源的冠状病毒。这些bsAbs展现出对多种致病株及其变异的持续有效性,其全面的中和谱使它们成为未来疗法开发的有力候选者。

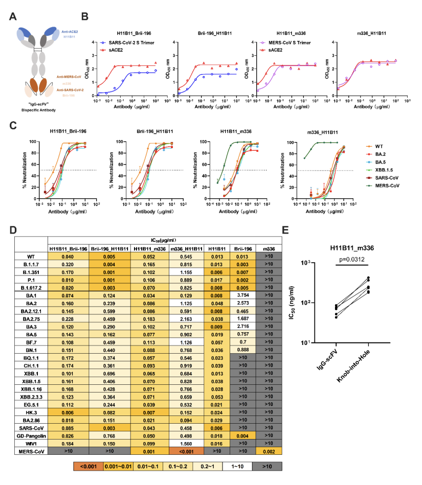
该团队开发的双特异性抗体采用一种创新策略:一端与病毒抗原结合,有效中和病毒并阻止其附着及进入宿主细胞;另一端则靶向特定细胞受体,阻断病毒与受体的相互作用。研究人员运用了“Knob-Into-Hole” CrossMab或IgG-scFv技术,将针对SARS-CoV-2或MERS-CoV的抗体与针对ACE2的抗体成功配对,构建了一套全面的双抗文库。特别地,抗体H11B11_m336 和 m336_H11B11展示出对所有测试的SARS-CoV-2变异株、SARS-CoV、MERS-CoV以及多种动物冠状病毒的有效中和作用。这一策略不仅有效应对当前疫情带来的挑战,而且还为预防未来可能的人畜共患病毒溢出事件提供了强有力的工具。

成人动漫 王鹏飞青年研究员、香港大学微生物系朱轩助理教授为文章共同通讯作者。成人动漫 博士生李明慧、成人动漫 博士后赵超越(已出站)、香港大学微生物系史佳璐、成人动漫 博士生王勋为论文共同第一作者。
