2025年11月20日,成人动漫 徐书华团队(HumPOG)邓恋青年研究员与南方医科大学在知名学术期刊Nature Communications合作发表题为“Multi-centric origins and gene flow shape the diversity of β-thalassemia mutations in Southern East Asia”的研究论文。该研究首次从群体遗传学视角提出,中国南方人群中高发的β-地中海贫血(β-thalassemia)突变并非来源于单一起源,而是在多个中心独立出现,并在历史人群迁徙和基因交流中形成复杂多样的突变谱系。这一发现不仅描绘了β地贫突变在东亚南方地区的时空演化图景,也为遗传机制解析、精准防治策略制定提供了新的理论基础。
“Precision medicine is fundamentally evolutionary medicine, and integration of evolutionary perspectives into the clinic will support the realization of its full potential.” 精准医学本质上是进化医学,将进化视角融入临床实践将有助于充分发挥其潜力。(引自Benton et al., Nature Reviews Genetics 2021)
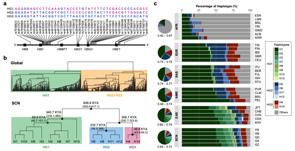
1、南方β地贫突变频繁,起源复杂且具有显著区域差异
β-地中海贫血是一种由β珠蛋白基因(HBB)突变导致珠蛋白链合成障碍而引起的遗传性溶血性贫血,是经典的常染色体单基因隐性遗传病。β地贫在全球热带地区具有广泛分布,在我国广东、广西、海南等省份发病率较高,且严重致死、致残,是我国出生缺陷防治的重点疾病。我国南方地贫致病基因突变携带率超10%,部分地区高达近30%,且突变谱存在显著的地理和民族差异。然而,这些差异背后的演化机制长期未明。南方民族众多且人群遗传历史复杂,理解β地贫突变谱多样性的进化成因将对疾病防控产生重要意义。
2、构建东亚南方人群HBB区域的单倍群谱系框架
研究团队系统分析了超20000例我国南方人群样本β珠蛋白基因区域的高深度靶向测序数据,结合全球人群公共遗传数据资源,构建自然人群在该基因区域的单倍群谱系框架。南方人群的单倍型组成总体上与东亚其他地区接近,包含三个主要单倍群(分别命名为HG1、HG2和HG3),其中HG1为最常见谱系,频率超过70%(图1)。在此基础上,研究团队发现南方地区最常见的13种β地贫突变的单倍型背景具有较高的异质性:多数突变同时出现在多个单倍群中,而个别仅与特定单倍型相关联,这提示β地贫突变在我国南方地区具有复杂、多次、分散的起源过程(图2)。

图1. β珠蛋白基因区域单倍型结构及多样性特征

图2. 我国南方人群β地贫突变的单倍型异质性
重建三类代表性突变的起源与扩散模型
研究团队进一步解析了β地贫突变的背景单倍型之间的谱系演化及网络关系,以单倍型结构最复杂、多样性最高的CD41/42、-50和HbE突变为例,结合突变时间估计,推演出3种可能起源与演化模型(图3)。CD41/42突变的大陆起源与海岛漂变:估计起源时间约为距今7420年,与南方农业扩张时期相吻合;登陆海南岛后出现奠基者效应,导致岛屿与大陆人群的单倍型结构差异。-50突变的海岛起源并向大陆扩散:在海南黎族与大陆百越族群分化后约3900年内独立发生;随迁徙向大陆传播,并积累特定的适应性单倍型。HbE突变受丝绸之路迁徙影响呈跨区域传播:起源时间为距今570–2690年;西南丝绸之路频繁的人群交流促进了其在印度、中南半岛与西南中国之间流动。以上模型首次从群体遗传层面揭示:β地贫突变的形成受农业扩张、族群迁徙、岛屿漂变与区域基因交流多重因素共同塑造。

图3. 东亚南部地区β地贫突变的多中心起源和扩散演化模型
4、特定单倍群(HG2)具有潜在的临床修饰效应
最后,研究还发现:(1)在健康人群中,HG2单倍群与血红蛋白(HGB)和胎儿血红蛋白(HbF)水平升高显著相关;(2)在携带重型β地贫突变的患者中,HG2可能对临床表现具有缓解或修饰作用(图4)。这一结果为探索遗传修饰因子、改进风险评估和个性化精准治疗提供了直接线索。

图4. HG2单倍群与地贫临床表型的关联
成人动漫 人类群体组学团队(HumPOG)青年研究员邓恋和南方医科大学教授徐湘民为本文共同通讯作者;徐湘民教授团队博士后张倩倩和研究生李家龙为共同第一作者。成人动漫 徐书华教授、东莞市妇幼保健院骆庆明主任医师、南方医科大学潘星华教授、美国科学院院士/法国里昂大学Mark Stoneking教授、马来西亚IMU大学Boon-Peng Hoh教授等对本项工作给予了大力支持。该项工作得到了国家自然科学基金、海南省自然科学基金、国家重点研发计划等项目资助。
论文信息:Zhang, Q., Li, J., Huang, H.et al.Multi-centric origins and gene flow shape the diversity of β-thalassemia mutations in Southern East Asia.Nat Commun16, 10220 (2025).//doi.org/10.1038/s41467-025-65019-0
论文链接://www.nature.com/articles/s41467-025-65019-0
