2024年11月7日,成人动漫 徐书华团队在分子进化领域专业期刊Molecular Biology and Evolution发表题为“Multiple-wave admixture and adaptive evolution of the Pamirian Wakhi people”的研究论文。该研究分析了8个瓦罕人(Wakhi)的基因组,揭示了帕米尔高原瓦罕人群的基因组多样性、与邻居人群的遗传关系,解析了瓦罕人群的遗传起源,推断其复杂遗传融合历史并构建了人群演化模型;该研究进一步探究了瓦罕人群适应帕米尔高原高原环境的遗传基础,发现瓦罕人群在特定基因区域(MAGI2和EGLN3)存在显著的适应性演化迹象,提示瓦罕人群可能具有不同于青藏高原人群的适应机制。
世居巴基斯坦、阿富汗、塔吉克斯坦和中国新疆环绕交界处的帕米尔瓦罕人自古以来就是连接东亚、中亚和南亚文化交融和贸易往来的重要桥梁,但关于瓦罕人的起源和演化历史仍然知之甚少。该研究采集了8个帕米尔瓦罕人的基因组数据,结合中国新疆塔吉克人群以及世界人群的参考数据进行了综合分析,发现瓦罕人和新疆塔吉克人具有相对更近的遗传关系。研究发现瓦罕人的祖源构成中超过85%来自西欧亚人群(西欧~44.5%;南亚~42.2%),少量来自东欧亚人群(西伯利亚~6.0%;东亚~4.3%)(图1)。

图1. 全球人群背景下瓦罕人的祖源解析
该研究进一步对瓦罕人的遗传融合历史进行推断,发现瓦罕人的演化经历了复杂的“混合之混合”的模式,即早期西欧和南亚祖先人群之间发生了基因交流,东亚和西伯利亚祖先之间也发生基因交流。随后,来自西方已经混合的祖源人群与来自东方已经混合的祖源人群之间进一步发生了多次大规模遗传融合:早期的人群融合发生在约3850 ~2250 年前,而更近期的人群融合发生在大约775~350 年前,后经持续基因交流和融合最终形成了现今的瓦罕人(图2)。

图2. 瓦罕人的复杂混合历史模型重构及时间推断
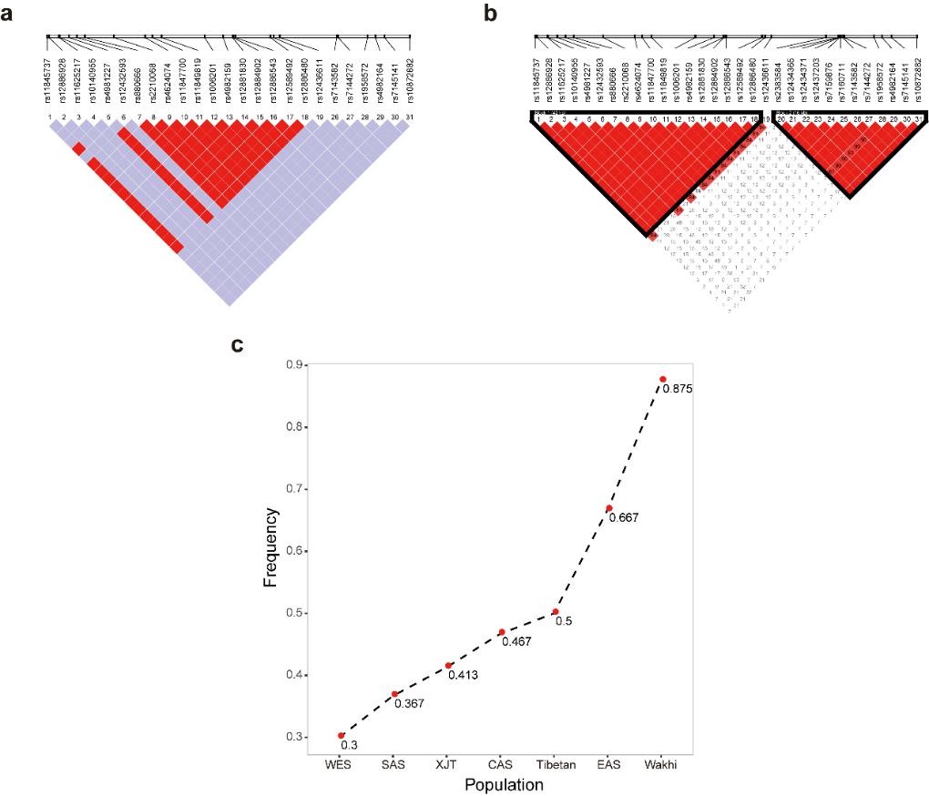
该研究通过计算分析瓦罕人基因组中古人类(丹尼索瓦人、阿尔泰-尼恩德特人和温迪加-尼恩德特人)基因序列信息,发现MAGI2基因区域富集的古人类序列远高于世界其他人群,该发现在单倍型网络分析中得到佐证。有趣的是,MAGI2基因之前被报道在藏猪的高原适应性进化中发挥重要作用,提示趋同演化(convergent evolution)可能并非之前预期那样罕见。另一方面,该研究进一步发现EGLN3基因在瓦罕人群中呈现适应性演化特征,而该基因参与低氧环境中细胞信号转导,此前有报道EGLN3与藏人和埃塞俄比亚高原人群的高原适应性相关。瓦罕人在EGLN3基因区域的12个单核苷酸多态性位点形成一个强连锁不平衡区域,其中最高频单倍型达87.5%,远高于世界其他人群;这也与瓦罕人在EGLN3基因区域存在适应性演化的预期相符(图3)。

图3. 瓦罕人EGLN3基因区域的适应性进化特征
总体来讲,该研究揭示了帕米尔瓦罕人与新疆塔吉克人的密切遗传关系,建模推断出瓦罕人祖先可能经历了多次复杂人群融合历史。同时,该研究检测到瓦罕人在MAGI2和EGLN3两个基因区域存在显著的的适应性演化特征,可能是瓦罕人适应帕米尔高原环境的关键遗传基础。
上海科技大学、中国科学院大学硕士毕业生胥宛星(现就职于上海交通大学医学院公共卫生学院单细胞组学与疾病研究中心)、成人动漫 博士后刘姣姣、上海科技大学博士毕业生张晓曦为本文共同第一作者,成人动漫 /人类表型组研究院徐书华教授为通讯作者。巴基斯坦阿卜杜勒瓦利汗大学Asifullah Khan教授、成人动漫 陆艳副研究员、成人动漫 人类表型组研究院博士生温佳、中国科学院大学博士毕业生冯启迪、潘雨闻、成人动漫 博士后高扬等对该研究做出了不同程度的贡献。该研究获得了国家重点研发计划、国家自然科学基金、上海市科委等多项基金的资助。
论文链接://doi.org/10.1093/molbev/msae237
