2024年12月30日,成人动漫 董爱武教授团队在《自然通讯》(Nature Communications)杂志在线发表了题为“The chromatin remodeling factor OsINO80 promotes H3K27me3 and H3K9me2 deposition and maintains TE silencing in rice”的研究成果。该研究阐明了水稻染色质重塑因子OsINO80在常染色质促进H3K27me3修饰建立、在异染色质促进H3K9me2修饰建立并抑制转座子激活与转座的分子机制。
染色质重塑因子可以利用ATP水解释放的能量,调控组蛋白与DNA之间的相互作用,动态调节染色质的结构与基因转录。INO80作为INO80染色质重塑复合物的核心催化亚基,在DNA复制、转录及修复等基本生物学过程中发挥重要功能。在酵母、动物和植物的研究中,关于INO80是否直接调控组蛋白变体H2A.Z在染色质的掺入或移除,一直存在争议;此外,INO80与异染色质的联系,尚未被报道。
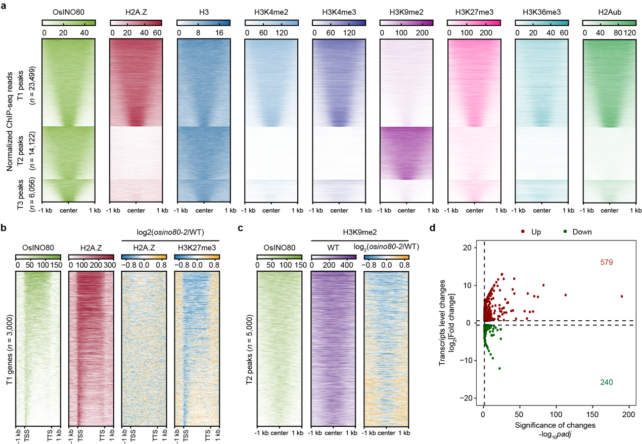
为了回答上述问题,研究团队利用ChIP-seq技术分析了水稻OsINO80在基因组上的分布特征,发现OsINO80结合在三类染色质区域:类型1(T1)区域,富集常染色质相关的表观标记,包括H2A.Z以及H3K4me2/me3、H3K27me3、H3K36me3和 H2Aub修饰;类型2(T2)区域,富集异染色质表观标记H3K9me2修饰;类型3(T3)区域,缺乏表观标记。利用水稻OsINO80缺失突变体osino80-2,进一步分析了突变体中H2A.Z和各种组蛋白修饰的变化。发现:T1区域的H2A.Z水平在osino80-2中并未发生明显的变化,提示OsINO80在水稻中可能并不直接参与H2A.Z的掺入或移除过程。有趣的是,T1区域的H3K27me3修饰水平在osino80-2突变体中显著下降,而且这种下降与OsINO80在基因组的分布位置和水平高度一致,表明OsINO80在水稻常染色质区域促进H3K27me3建立。此外T2区域的H3K9me2水平在osino80-2中显著下降,而且只有表达上调的转座子与H3K9me2水平的下降正相关;进一步通过DNA测序,在osino80-2中鉴定出12个潜在的转座事件;这些结果共同提示OsINO80在水稻异染色质区域通过促进H3K9me2的建立来维持转座子的沉默状态。

a. OsINO80在染色质上的分布特征; b.OsINO80缺失导致T1区域H3K27me3水平下降;c.OsINO80缺失导致T2区域H3K9me2水平下降; d.OsINO80缺失导致转座子激活
四川农业大学水稻研究所副教授杜康兮、成人动漫 董爱武教授团队的博士后吴佳炳和博士研究生王嘉琛为本文的共同第一作者,成人动漫 董爱武教授为通讯作者。本研究得到了国家自然科学基金、中国博士后科学基金、国家资助博士后研究人员计划和四川省科技计划项目的资助。
全文链接://www.nature.com/articles/s41467-024-55387-4
